首页
集团介绍
集团简介
领导班子
组织构架图
信息公开
集团新闻
公示公开
招商引资
党群工作
党务公开
廉政建设
群团动态
成员公司
联系我们
联系我们
网站申明
首页
|
搜索
首页
集团介绍
集团简介
领导班子
组织构架图
信息公开
集团新闻
公示公开
招商引资
党群工作
党务公开
廉政建设
群团动态
成员公司
联系我们
联系我们
网站申明
信息公开
INFORMATION DISCLOSURE
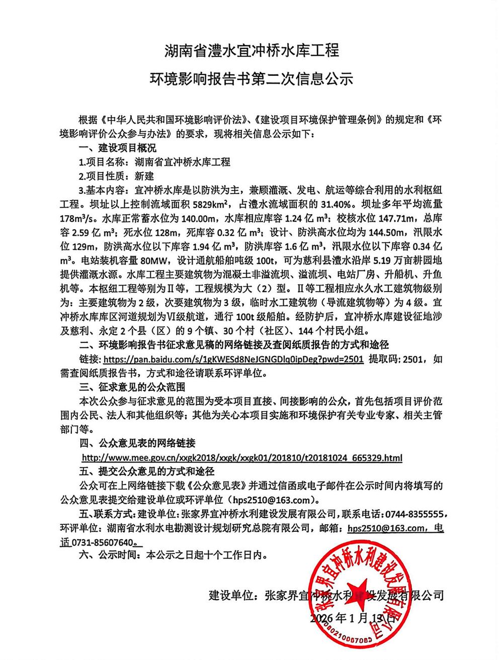
湖南省澧水宜冲桥水库工程环境影响报告书第二次信息公示
发文单位:
经投集团
发文日期:
2026-01-14
阅读人次:
144
上一篇:
张家界市经济发展投资集团有限公司 职业经理人招聘公告
下一篇:
张家界市经投集团土地及项目招商宣传片
打印本页
关闭本页